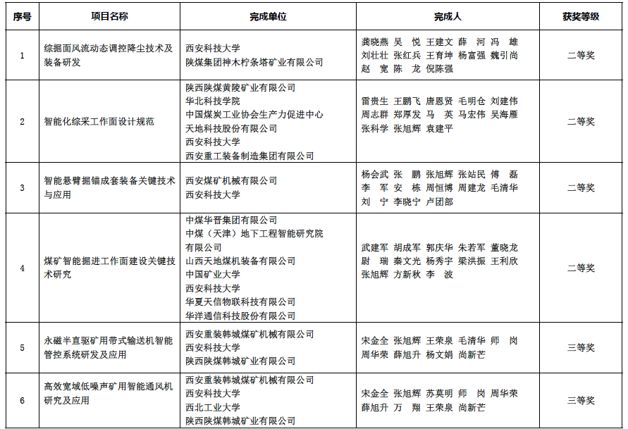
近日,中国煤炭工业协会和中国煤炭学会公布《关于公布表彰2023年度中国煤炭工业协会科学技术奖获奖项目和个人的决定》(中煤协会科技[2023]38号),Beat365官网共29项科技成果获得表彰,其中一等奖4项、二等奖16项、三等奖9项,并获得创新团队2个。Beat365官网共获6项科学技术奖,其中二等奖4项、三等奖2项(详见下表)。
机械学院龚晓燕教授牵头,吴悦副教授、薛河教授、张红兵副教授、赵宽博士、倪陈强博士参与完成的“综掘面风流动态调控降尘技术及装备研发”,马宏伟教授、张旭辉教授参与完成的“智能化综采工作面设计规范”,张旭辉教授、毛清华教授参与的“智能悬臂掘锚成套装备关键技术与应用”和张旭辉教授参与完成的“煤矿智能掘进工作面建设关键技术研究”荣获二等奖。张旭辉教授、毛清华教授、薛旭升副教授、杨文娟副教授参与完成的“永磁半直驱矿用带式输送机智能管控系统研发及应用”和张旭辉教授、薛旭升副教授、万翔博士参与完成的“高效宽域低噪声矿用智能通风机研究及应用”荣获三等奖。近年来,机械学院坚持把发展科技第一生产力、培养人才第一资源、增强创新第一动力有机结合,坚持问题导向,聚焦行业发展需求,充分发挥团队优势,积极开展有组织的科研和推进学院高质量发展,科技成果转化及服务社会能力显著增强,有效提升了机械学科影响力。
据悉,中国煤炭工业协会科学技术奖每年评选一次,旨在奖励在煤炭工业科技工作中做出突出贡献的科技人员和单位,尤其是煤炭工业技术发明成果、推动煤炭工业技术进步的应用开发成果和实现煤炭工业科技成果转化的推广应用成果等。本年度中国煤炭工业协会共评出获奖项目385项,其中特等奖4项,一等奖46项,二等奖184项,三等奖151项,创新团队9个。
